初中地理知识点:影响气候的主要因素

逍遥右脑  2015-12-14 09:55

气候:
气候是长时间内气象要素和天气现象的平均或统计状态,时间尺度为月、季、年、数年到数百年以上。气候以冷、暖、干、湿这些特征来衡量,通常由某一时期的平均值和离差值表征。气候的形成主要是由于热量的变化而引起的。

气候因素:

影响气候的因素主要包括辐射因素,地理因素,环境因素,环境因素,气流因素,海陆位置。


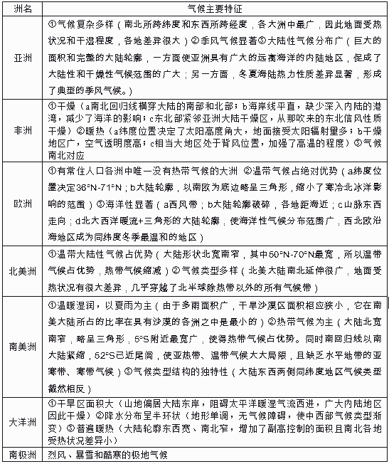
各大洲气候特点:


影响气候的主要因素有:
1.纬度位置。赤道地区降水多,两极附近降水少。南北回归线附近,大陆东岸降水多,西岸降水少。
2.海陆位置。温带地区,沿海地区降水多,内陆地区降水少。
3.地形因素。通常情况下,山地迎风坡降水多,背风坡降水少,形成“地形雨”
4.洋流因素。暖流对沿岸地区气候起到增温、增湿的作用。如西欧海洋性气候的形成,就直接得益于暖湿的北大西洋暖流。寒流对沿岸地区的气候起到降温、减湿的作用。如沿岸寒流对澳大利亚西海岸、秘鲁太平洋沿岸荒漠环境的形成,起到了一定的作用。

世界气候类型与洋流分布:


版权声明:本文内容由互联网用户自发贡献,该文观点仅代表作者本人。本站仅提供信息存储空间服务,不拥有所有权,不承担相关法律责任。如发现本站有涉嫌抄袭侵权/违法违规的内容,请发送邮件至 lxy@jiyifa.cn 举报,一经查实,本站将立刻删除。
上一篇:初中地理知识点:大洲,大洋
下一篇:初中地理知识点:西部地区的生态保护与旅游资源的开发

逍遥右脑在线培训课程推荐

【初中地理知识点:影响气候的主要因素】相关文章
【初中地理知识点:影响气候的主要因素】推荐文章