逍遥右脑 2015-12-02 10:25
简谐运动:
1.定义:如果质点的位移与时间的关系遵从正弦函数的规律,即它的振动图像(x一t图像)是一条正弦曲线,这样的振动叫做简谐运动
2.位移表达式:
。其中x为位移,A为振幅,ω为角频率,φ为相位。
3.特征:
(1)动力学特征: F=-kx
回复力大小与位移大小成正比,方向与位移方向相反
(2)运动学特征:
简谐运动的判定方法:
(1)简谐运动的位移一时间图像是正弦曲线或余弦曲线。
(2)做简谐运动的物体所受力满足F=-kx,即回复力符合F和x成正比且方向总相反。
用F=-kx判定振动是否是简谐运动的步骤:
①对振动物体进行受力分析;
②沿振动方向对力进行合成与分解;
③找出回复力,判断是否符合F=-kx。
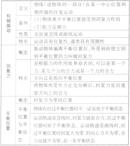
机械运动:
