高中物理知识点:无线电波的发射、接收和传播

逍遥右脑  2016-02-12 09:28

无线电波:


1.波段:
无线电技术中把波长大于1mm(频率低于 300GHz)的电磁波称为无线电波。并按波长(频率)把无线电波分为若干波段。

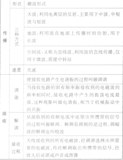
2.发射、传播与接收:




版权声明:本文内容由互联网用户自发贡献,该文观点仅代表作者本人。本站仅提供信息存储空间服务,不拥有所有权,不承担相关法律责任。如发现本站有涉嫌抄袭侵权/违法违规的内容,请发送邮件至 lxy@jiyifa.cn 举报,一经查实,本站将立刻删除。
上一篇:时间就是分数-学会科学利用考场时间
下一篇:电磁感应备考策略

逍遥右脑在线培训课程推荐

【高中物理知识点:无线电波的发射、接收和传播】相关文章
【高中物理知识点:无线电波的发射、接收和传播】推荐文章