逍遥右脑 2016-02-06 10:42
交通运输网:
1、构成要素:
①交通运治线,如铁路、公路、航道。
②交通运输点,如港口、车站、航空港。
2、类型:
①按形式:单一运轴网和综合运输网。
②按层次:即不同层次的运输网,包括省级综合运输网、大区级综合运输网、国家级综合运输网。
3、影响因素:
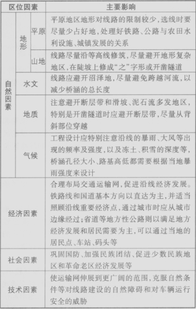
交通运输布局的影响因家包括社会经济、科学技术和自然环境等因素。
交通运箱是社会经济发展过程中产生的一种需要,杜会经济因家决定交通运愉点、线和网的布局。
科学技术水平的提高使交通运艳网伸展到了更广阔的范围。在科学技术水平比较低的时代,自然因素的作用往往是最主要的;在科学技术高度发达的今天,自然环境影响的程度逐渐下降.而社会经济因素成为最主要的国家。
交通运输是凭借天然和人工线路在运动中进行的,它涉及的空间范围很大,因此自然环境对交通运输线的影响是深刻而复杂的。
影响铁路、公路建设的区位因素:
1、影响铁路的建设的区位因素:由于科学技术的发展,经济、社会因素的影响已经超出自然因素成为决定性因素。以京九铁路为例(合理布局交通网,促进沿线经济的发展,维持香港的长期稳定和繁荣,先进的科学技术是保证)
2、影响公路的建设的区位因素:修筑公路,要充分利用有利的自然条件,避开那些地形、地质、水文条件复杂的地段。尽量少占农田耕地,处理好与农田水利设施的关系和与城镇发展的关系。