高中物理知识点:电势能

逍遥右脑  2016-01-01 12:18

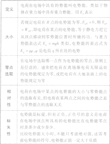
电势能:







电势能大小的比较方法:


1.由公式判断
时,,即;当时,可总结为正电荷在电势高的地方电势能大,而负电荷在电势高的地方电势能小。
2.做功判断法电场力做正功,电荷(无论是正电荷还是负电荷) 从电势能较大的地方移向电势能较小的地方。反之,如果电荷克服电场力做功,那么电荷将从电势能较小的地方移向电势能较大的地方。



版权声明:本文内容由互联网用户自发贡献,该文观点仅代表作者本人。本站仅提供信息存储空间服务,不拥有所有权,不承担相关法律责任。如发现本站有涉嫌抄袭侵权/违法违规的内容,请发送邮件至 lxy@jiyifa.cn 举报,一经查实,本站将立刻删除。
上一篇:八年级物理重点知识预热
下一篇:高中物理知识点:速度的定义式

逍遥右脑在线培训课程推荐

【高中物理知识点:电势能】相关文章
【高中物理知识点:电势能】推荐文章